皇冠体育App下载_湖南衡阳一民营医院被曝欠薪金额达百万元,当地官方:已协调双方协商
皇冠信用网账号申请(www.hg0088.us)开会员号,招代理/条件好/平台出租/招登1登2登3地区代理日前,多名疑似医护人员发帖反映湖南衡阳市衡南县星城医院欠薪问题,引发网友广泛关注皇冠体育App下载。2025年12月31日,新黄河记者多次联系星城医院,该院并未正面回应。衡南县卫生健康局则称,此前确曾协调双方协商此事,院方向员工们提供了两个解决方案,但不清楚问题最终是否解决。
据部分网传投诉截图显示,多名自称为该院职工的发帖者诉称,自2025年6月份起,该医院未再发放工资,37人被欠薪金额达百万元,以及有员工诉称未缴纳社保皇冠体育App下载。
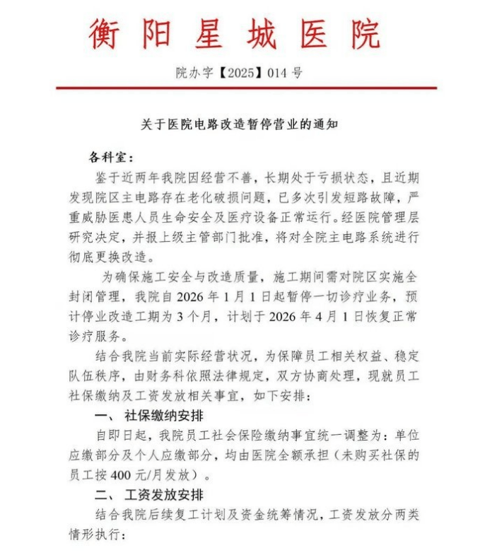
另一份疑似为该院发布的《关于医院电路改造暂停营业的通知》称,近两年来,因经营不善,该院长期处于亏损状态,为解决院区主电路老化破损问题,自2026年1月1日起,该院暂停诊疗业务,进行停业改造,工期为3个月,计划于2026年4月1日恢复正常诊疗服务,并对员工的社保缴纳、工资发放作了安排皇冠体育App下载。

2025年12月30日至31日,新黄河记者就此事多次致电衡南县星城医院,接线工作人员均未作回应便挂断电话皇冠体育App下载。
衡南县卫生健康局一名工作人员告诉新黄河记者,该院为私立民营医院,此前经营有房地产业务,自2026年1月1日起开始,计划歇业改造3个月皇冠体育App下载。大约半个月前,有十余人来该局反映该院欠薪问题。
据其了解,可能从2025年6月份至9月份期间,该院每月向医护人员发放2000元生活费,自9月至12月份未再发放工资皇冠体育App下载。
该工作人员称,由于该院为民营医院,该局无法监管其财务人事业务,仅能联合相关部门协调医护人员与院方协商此事皇冠体育App下载。院长向医护们提供了两个解决方案,一个是承诺将房地产业务现有的房产抵押给员工,另一个是在歇业期间办理欠款的手续。由于当天来讨薪的只是部分医护人员代表,该工作人员并不清楚医护们最终接受了哪种方案,“他们回去做商讨。”
(新黄河客户端记者陈思)
▌来源:新黄河客户端
▌编辑:曲珈熠 校对:杨荷放
猜你喜欢
- 3小时前皇冠mos022 _第18次续命,乌克兰最高拉达批准,泽连斯基还要接着当总统,战时状态又延长90天
- 21小时前皇冠返水 _伊朗一夜之间稳住局面,特朗普一怒之下对中国突施冷箭:25%的关税即刻生效
- 24小时前皇冠A盘 _“速冻”倒计时!北京又要下雪了,周末再迎气温速降
- 1天前皇冠b盘 _破20℃!成都热到想穿短袖?莫慌,降温降雨大风马上到
- 2天前皇冠足球直播 _驴一天片酬500元!河南600年古村全员“演技派”,鸡鸭鹅驴马都成了群演
- 2天前新2网 _山区中学求捐拍立得相机为留守儿童拍照,网友指出使用成本过高,校方:不知相纸这么贵,将退回相机
- 2天前新2网 _贾天宁履新北京国安技术总监:青训与职业足球的完美结合
- 3天前皇冠信用盘 _特朗普:对伊朗所有贸易伙伴征收25%关税
- 4天前皇冠hga010 _山东一派出所拘留嫌疑人,要求家属支付500元费用,但款项疑被转入辅警个人账户
- 4天前皇冠密码找回 _北欧官员驳斥特朗普:北约情报很清楚,格陵兰岛附近没有中俄舰艇
- 4天前皇冠mos055 _曼联0-1布莱顿:达洛特错失单刀,格鲁达破门引发战术思考
- 5天前皇冠信用网平台 _委反对派领导人愿意把和平奖转给特朗普,诺贝尔委员会:不行
- 5天前皇冠信用网网址 _巴西将不再承担阿根廷驻委内瑞拉使馆代管职责
- 5天前皇冠app _柬政府确认:柬国王颁令撤销太子集团创始人陈志柬埔寨国籍
- 5天前皇冠代理注册 _重庆社会主义学院党组书记、副院长,市委统战部副部长毛平赴北碚调研社会主义学院建设
- 5天前皇冠信用账号怎么开_中方反制令刚下,意识到严重性的日本内部,将矛头对准高市早苗
- 5天前皇冠信用账号怎么开_四大电诈头目被押解回国,特写画面首次曝光
- 5天前皇冠信用出租足球_“死了么”App爆火,冲上榜一!开发者最新回应
- 5天前皇冠信用出租足球_特朗普“我不需要国际法”言论震撼欧洲,“欧盟已沦为过时的历史遗物”
- 5天前皇冠信用出租足球_真实战场太惨烈!遭遇美军突袭,古巴军团拒绝投降,61岁上校战死
- 6天前怎么申请皇冠信用网_即日起正式执行,大陆惩罚准时启动,台民调出炉,赖清德怕啥来啥
- 6天前怎么申请皇冠信用网_内蒙古赤峰一小学校服里有薄膜被指不透气,教育局:校服有质检报告,正调查
- 6天前皇冠信用网如何代理_羽毛球丨马来西亚公开赛:陈雨菲晋级四强
- 6天前皇冠信用网如何代理_孩子住院期间头孢过敏后抢救 90后母亲砸坏医院多件医疗器械被判刑


网友评论
QuickQ
回复大神就是大神,这么经典!https://www.quickq9.com