足球外围赛
热门标签

洲际附加赛2组 _徽商银行被罚超800万元!涉违规放贷、异地业务不合规等

时间:3个月前   阅读:2392

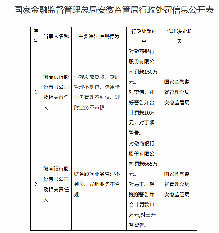
皇冠信用网会员注册网址(www.hg0088.us)皇冠会员开户_登3代理>皇冠体育/—开会员账号—皇冠信用网招登1登2登3<平台出租>【大河财立方消息】12月7日消息,安徽金融监管局日前披露的行政处罚信息显示,因违规发放贷款、异地业务不合规等,徽商银行股份有限公司被罚815万元,多名责任人合计被罚21万元洲际附加赛2组 。

处罚信息显示,徽商银行因违规发放贷款、贷后管理不到位、信用卡业务管理不到位、理财业务不审慎,被罚150万元;相关责任人李伟、孙婷受到警告并合计罚款10万元,责任人丁帼受到警告洲际附加赛2组 。

因财务顾问业务管理不到位、异地业务不合规,徽商银行被罚665万元;相关责任人易丰、赵巍巍受到警告,并合计罚款11万元,责任人王开智受到警告洲际附加赛2组 。

同日,国家金融监管总局巢湖监管分局披露信息显示,因贷后管理不到位,徽商银行巢湖支行被罚30万元,相关责任人张迁被警告洲际附加赛2组 。

洲际附加赛2组
_徽商银行被罚超800万元洲际附加赛2组
!涉违规放贷、异地业务不合规等

值得注意的是,下半年以来,徽商银行因各类违法违规行为多次被处罚洲际附加赛2组 。

10月24日,徽商银行因贷款产品管理不审慎、贷款三查不到位,被安徽金融监管局处罚240万元洲际附加赛2组 。同时禁止王涛从事银行业工作10年;对张晓乐、高朦给予警告。

徽商银行合肥包河工业园支行及相关责任人因贷前调查不尽职,被监管处罚30万元,同时对韦杰给予警告洲际附加赛2组 。

徽商银行合肥宁国路支行相关责任人唐勇因贷前、贷后管理不到位,行政处罚内容为禁止从事银行业工作终身洲际附加赛2组 。

9月30日,中国人民银行安徽省分行行政处罚决定信息公示表显示,徽商银行因违反金融统计相关规定,被中国人民银行安徽省分行罚款20万元洲际附加赛2组 。

公开信息显示,今年上半年,徽商银行实现营业收入211.57亿元,同比增2.25%;净利润93.28亿元,同比增长3.81%洲际附加赛2组 。截至6月末,该行资产总额达2.25万亿元,较年初增幅11.82%。截至2025年6月末,徽商银行不良贷款余额为107.65亿元,较年初增加8.89亿元;不良贷款率为0.98%,较年初下降0.01个百分点。

责编:史健 | 审核:李震 | 监审:古筝

上一篇:洲际附加赛2组 _国乒混团世界杯卫冕 王励勤称赞林诗栋:“找到感觉啦!”

下一篇:挪威足球 _贵州榕江荒野求生活动女选手疑遭骚扰,官方通报

猜你喜欢

网友评论