足球全部比赛 _朱雀升空背后,谁在改写中国商业航天版图?
信用盘如何申请
图片来源:蓝箭航天
朱雀腾飞,逐梦星河足球全部比赛 。
12月3日,蓝箭航天朱雀三号遥一运载火箭成功首飞入轨,但未能如愿完成火箭一级回收验证任务足球全部比赛 。
作为中国商业航天首次进行的可重复使用火箭轨道级发射验证,这次任务虽“喜忧参半”,但积累起经验和宝贵数据,仍然是值得铭记的重要一步足球全部比赛 。
当前,商业航天已成为大国竞逐的新焦点足球全部比赛 。中国商业航天自2015年起步,如今正迎来“技术突破”和“规模爆发”双重拐点。
不久前,国家航天局发布《国家航天局推进商业航天高质量安全发展行动计划(2025—2027年)》,将商业航天纳入国家航天发展总体布局足球全部比赛 。近期,国家航天局还设立商业航天司,标志着我国商业航天产业迎来专职监管机构,未来将持续推动我国商业航天高质量发展,产业链有望全面受益。
产业扩张期加速到来,各地也在加紧布局足球全部比赛 。不完全统计,全国至少20个省份已出台支持政策,角力商业航天。从低成本、高可靠、快响应、可复用的商业运载火箭建设,到卫星制造、火箭发射、卫星应用等领域,谁又能率先突围?
集体“攻坚”
航天工业强弱,是衡量一个国家经济、科技水平和国防实力的重要标志足球全部比赛 。而作为以市场为主导、以盈利为目的的商业航天,是航天工业的新生力量,覆盖火箭发射、卫星应用和太空旅游等领域。
在上海交大教授、国家战略研究院副院长黄朝峰等看来,商业航天既是激活经济增长的“新引擎”,更是重塑全球竞争格局的关键变量足球全部比赛 。
从全球看,轨道和频谱是太空经济的核心战略资源,国际电信联盟(ITU)“先登先占”原则,引发全球范围激烈竞速与争夺足球全部比赛 。目前,我国规划部署了“千帆星座”“国网星座”等万星星座计划,但截至2025年11月,这两个星座累计发射仅230颗。
展开全文
“星多箭少、运力不足”,是突出瓶颈足球全部比赛 。根据华泰证券研报,从星座的卫星规划数量和发射情况看,发射运力不足是卫星组网进度缓慢的核心因素之一。随着我国可回收火箭逐渐成熟,可回收火箭有望缩短发射周期,提升发射密度,进而加快卫星互联网组网进程。
另一方面,数据显示,一型运载火箭发动机和箭体结构占总硬件成本比例最大,一级推进器占比约77.8%,回收也将产生十分可观的经济效益,以满足低轨星座“高密度、低成本”的发射需求足球全部比赛 。

眼下,国内商业火箭企业正集体“攻坚”大运力液体可回收火箭,力争加快实现瓶颈突破足球全部比赛 。其中,蓝箭航天是最接近可回收火箭目标的企业之一。
12月3日,朱雀三号首飞后,蓝箭航天发文表示,根据飞行测量数据,火箭一子级在着陆段点火后出现异常,未实现在回收场坪的软着陆,残骸着陆于回收场坪边缘,回收试验失败,具体原因正在进一步排查中足球全部比赛 。不过本次任务五项技术取得“国内首次”突破——

图片来源:蓝箭航天
这也代表着中国可回收火箭研制迈出的重要一步足球全部比赛 。
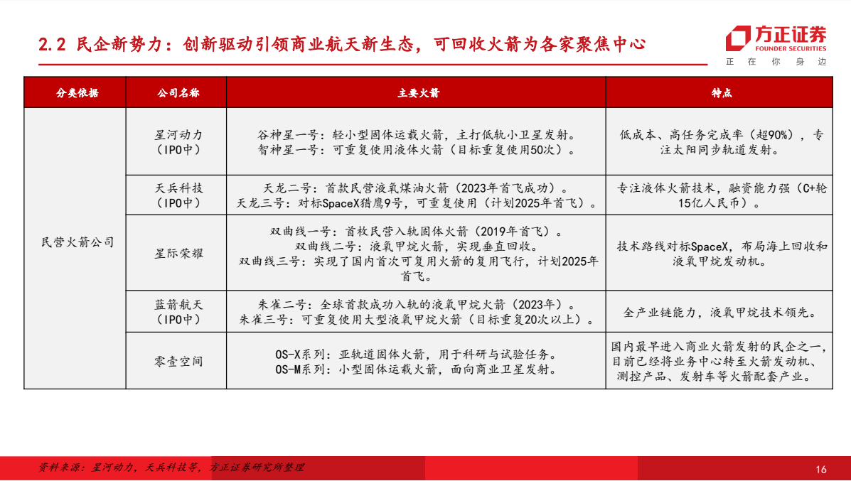
据方正证券统计,除蓝箭航天外,目前星河动力的智神星一号、天兵科技的天龙三号、星际荣耀的双曲线三号,东方空间的引力二号、三号,深蓝航天的星云一号、二号,中科宇航的力箭三号都将可回收视作重要目标足球全部比赛 。其中,力箭三号目标是重复100次,引力三号目标是全箭回收。


据悉,天龙三号和力箭二号也计划于今年内首飞,但区别于朱雀三号,这两款箭型的首飞将不完全验证回收足球全部比赛 。此外,航天科技集团商业火箭公司的长征十二号甲火箭也瞄准年内首飞。
中国商业航天的新突破,才刚刚“点火”足球全部比赛 。
“引擎”崛起
时间回到2015年,当SpaceX旗下猎鹰九号火箭首次完成回收时,我国商业航天才刚刚起步足球全部比赛 。
这一年,国家发展改革委等部门联合发布《国家民用空间基础设施中长期发展规划(2015—2025年)》,“鼓励社会资本进入航天领域”,被视为“中国商业航天元年”足球全部比赛 。
随着政策破冰,蓝箭航天、零壹空间等民营企业纷纷入局,支撑我国商业航天进入高速发展阶段足球全部比赛 。十年前,中国商业航天企业不足10家,而截至目前,我国商业航天企业数量已超600家。

图片来源:蓝箭航天
在西北工业大学军民融合发展战略研究中心副主任、教授田庆锋看来,商业航天推动航天活动从“国家工程”走向“市场驱动”转变,传统航天由政府主导,侧重国家战略,而商业航天以市场为导向,追求商业利润足球全部比赛 。这二者在技术、人才和产业上相互促进,互为补充。
随着产业规模快速增长,我国商业航天已形成覆盖上游制造、中游发射与运营、下游应用服务的全链条生态足球全部比赛 。
从上游航天器及其配套制造来看,聚焦液体火箭的蓝箭航天、星际荣耀、深蓝航天等,以及聚焦固体火箭的星河动力、中科宇航、东方空间等,共同组成运载火箭研发制造的民营力量,天兵科技、九州云箭等则持续专注运载火箭发动机的设计足球全部比赛 。
与此同时,天仪研究院、微纳星空等主要深耕微小卫星,银河航天、长光卫星等瞄准星座卫星,而中科院微小卫星创新中心、航天驭星、遨天科技、紫微科技等则关注卫星载荷、推进系统等卫星核心部件,形成紧密的合作分工足球全部比赛 。
华西证券分析,我国商业航天市场规模从2015年约0.38万亿元增长至2024年2.3万亿元,年均复合增长率约22%足球全部比赛 。若按照25%的增速计算,2030年我国商业航天市场规模有望逼近10万亿元,展现出巨大增长潜力。
近日发布的国家“十五五”规划建议提出,建设现代化产业体系,加快建设航天强国,这也是“航天强国”首次被写入国家五年规划重点任务足球全部比赛 。不难预见,中国商业航天正进入新一轮高速发展期。
在田庆锋看来,通过深化产业链协同、拓展全球化布局、挖掘新兴应用场景,行业有望在2030年前实现“平民化航天经济”足球全部比赛 。
不过,他也指出,中国商业航天还存在成本较高、盈利压力大、技术水平有差距、国际话语权不足等问题,需要优化机制和政策,系统推进商业航天体系建设,打造商业航天新模式新业态足球全部比赛 。
地方角力
当前,发展商业航天已然上升为关乎国家竞争新优势的战略性任务,各地也正以政策引导、资本赋能、工程牵引等方式,重塑产业竞争新优势足球全部比赛 。
就在朱雀三号升空当天,由武汉市政府、中国航天科工集团等主办的2025商业航天论坛在武汉开幕足球全部比赛 。作为商业航天策源地之一,湖北逐步形成“一主两翼”(武汉国家航天产业基地、孝感航天产业园、宜昌航天动力产业园)格局,计划到2028年建成具有全国影响力的商业航天创新发展高地,力争全省商业航天及关联产业规模突破1000亿元。
湖北正是挑战全国商业航天实力格局的代表之一足球全部比赛 。
目前,我国已形成京津冀、长三角、珠三角三大商业航天产业集群,在火箭研发制造、卫星制造等领域形成先发优势足球全部比赛 。比如,北京经济技术开发区(亦庄)和大兴区汇聚了全国70%以上的民营火箭整箭研制企业。
这些区域的实力也能从相关规划目标中窥见足球全部比赛 。根据《上海市促进商业航天发展打造空间信息产业高地行动计划(2023—2025年)》,上海到2025年要实现年产50发商业火箭、600颗商业卫星,空间信息产业规模突破2000亿元。
北京也在《北京市加快商业航天创新发展行动方案(2024—2028年)》中提出,深化“南箭北星”产业空间格局,壮大商业航天千亿级产业集群足球全部比赛 。
广东则在相关规划中提出,到2026年,全省商业航天及关联产业规模力争达到3000亿元,产业发展能级显著提升足球全部比赛 。
这些产值目标在统计口径方面存在一定差异,但是达到千亿级规模已是竞争商业航天“第一梯队”的门槛足球全部比赛 。
从融资来看,北京、上海等地也是重点区域足球全部比赛 。今年初,《中国航天》杂志刊发的《2024年中国商业航天发展回顾与展望》披露,2024年我国商业航天领域共发生融资52起,合计披露融资金额150亿元,其中卫星运营、火箭制造和卫星制造领域融资金额分别占43%、30%、16%。

从前20大融资事件来看,北京有7次,上海5次、江苏4次,广东、山东、福建、天津、陕西各1次足球全部比赛 。一定程度上,这也反映出这些区域商业航天企业的发展潜力。
北京、上海、广东身后,湖北、陕西、四川等地也均出台支持政策,提出要打造千亿级商业航天产业集群足球全部比赛 。
据不完全统计,全国至少20个省份已经出台商业航天支持政策,其中北京、湖北、陕西、广东、海南出台商业航天地方法规数量最多,分别为125件、99件、56件、52件、47件足球全部比赛 。

中国商业航天各省份地方法规情况 图片来源:《中国科学院院刊》2025年第11期足球全部比赛 ,《我国商业航天发展面临的形势与挑战》
这种竞逐一定程度上会促进商业航天加速发展,但也要警惕同质化竞争导致的资源错配足球全部比赛 。在黄朝峰看来,东部沿海与中西部地区存在产业协同缺失、资源分散现象。要建立国家战略、产业规划、区域协同三位一体的推进机制,着力破除部门壁垒与区域分割,推动区域差异化定位。
比如,将环渤海地区定位为技术策源与总部中心区、长三角地区定位为高端制造与创新应用示范区、中西部地区定位为重大装备制造与发射承载区,引导地方结合区位优势错位发展足球全部比赛 。
从目前来看,各地商业航天产业布局仍处于“等风来”向“乘风起”过渡的关键阶段,谁能率先跳出同质化竞争,在更大范围内协同合作,谁就越有希望在商业航天新一轮发展中乘势而起足球全部比赛 。
每日经济新闻
猜你喜欢
- 4小时前皇冠信用网怎么弄 _伊朗前总统办公室辟谣:内贾德身体健康、处境安全
- 8小时前皇冠信用网出租 _美军公布伤亡情况!伊朗向美航母发射4枚导弹,美军:导弹甚至没有接近航母,已击沉一艘伊朗船只;朝鲜强烈谴责美以“流氓行径”
- 12小时前皇冠信用网足球代理 _伊恩·赖特:赖斯这动作绝对是点球,不知道VAR在看什么
- 18小时前皇冠信用网注册开通 _男子邀请邻居到家“喝早酒”后心梗死亡 家属向邻居索赔30余万 一审被驳回
- 21小时前皇冠信用网会员注册网址 _伊朗总统就最高领袖遇袭身亡发表声明 称将追究相关责任
- 1天前皇冠信用网需要押金吗 _伊朗最高领袖哈梅内伊遇袭身亡
- 1天前怎么注册皇冠信用网 _中国男篮VS中国台北裁判组:来自菲律宾、澳洲、泰国
- 2天前皇冠信用网在线申请 _雷军直播介绍新一代SU7门把手:一旦发生碰撞,门锁自动切换机械解锁模式
- 6天前皇冠hga050 _25元包月、24小时不打烊,长沙这个社区把健身房搬进居民家门口
- 6天前皇冠登3注册 _默茨访华目的果然不简单,德国不想遵守中国的规则,只想赚中国的钱?
- 6天前皇冠会员开户 _明晚北京雨雪来袭,后天气温明显下降
- 1周前皇冠盘口 _三国领导人准备访华,2天后迎来重要人物,特朗普也宣布了访华时间表
- 1周前皇冠代理盘口 _山东泰安一地有人称挖到三叶虫化石引发跟风采挖,当地:不安全,已封山,如确有化石会保护
- 1周前皇冠hga026 _沙尘结束!北京今天白天阵风可达8级,山区局地可超11级
- 1周前皇冠ag hga035 _总票房突破70亿!暂列全球第一
- 1周前皇冠账号 _美国驻以色列大使声称若以色列拿下整个中东,那也没问题
- 1周前世界杯代理注册 _大风黄色预警!北京明后天局地阵风超11级,并伴沙尘
- 1周前皇冠信用网合作 _宝马CEO警告:忽视中国或危及未来经济成功,合作是关键
- 2周前皇冠信用网怎么注册_刚连任日本首相,李在明就送上“大礼”,高市早苗却高兴不起来
- 2周前皇冠信用网怎么注册_俄罗斯外长:要求伊朗彻底放弃铀浓缩权利“不恰当”
- 2周前新2网址大全_乐极生悲!浙江有医院一晚上接诊12例……一位新手爸爸眼球被炸裂,可能保不住
- 2周前新2网址大全_独行侠官宣:欧文本赛季将不会出战 2026-27赛季复出
- 2周前皇冠信用网怎么开户_高市早苗向中国拜年,字里行间都是算计,中英文版拜年差异明显,心思藏不住了
- 2周前怎么注册皇冠信用代理_高兴得太早了!高市早苗胜选后,日本迎来三大噩耗,俄罗斯下最后通牒


网友评论